醫保報銷“自付一、自付二、自費”傻傻分不清?報銷比例、計算方法一文搞懂
結算時,醫院會為患者出具一張醫保結算單,上麵標明了此次住院患者花了多少錢,醫保報了多少錢。

但許多人對拿到手的結算單並不是很了解,拿著報銷結算單發懵,就是因為看不懂單據上的各種名詞,四處詢問報銷細節:
自付一、自付二、自費是什麼意思?
起付金額和超封頂金額是怎麼回事?
住院費能夠報銷多少?
......

01
教你讀懂醫保結算單
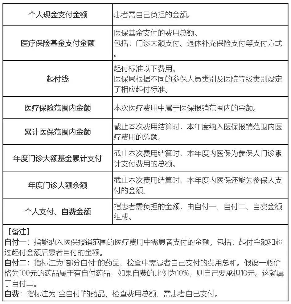
一般來說不同地區經濟發展情況有所不同,因此各地醫保報銷的具體細節不盡相同。但是醫保報銷單上的一些專業詞語是相同的。
比如:起付標準、自費藥品、基本醫療之外費用等。今天就幫大家解析一下,結算單上各個費用名稱,來幫助大家迅速讀懂醫保報銷:

看懂這張表,上麵的很多概念就不會混淆了。
比如自付和自費,簡單來說,這兩項都是需要個人支付的費用。
“自費”就是醫保不能報銷需要自己出錢的費用;
“自付”是在醫保費用的報銷過程中產生的需要自己出錢的費用。就是上圖中的起付金額、超過起付金額的個人支付比例部分、超過年度統籌限額部分等費用。
02
醫保報銷的前提條件

△圖片來源公眾號:人力曰
參保人可報銷的定點醫院範圍一覽表

△圖片來源:SCIE《二級社保管理師》培訓教材
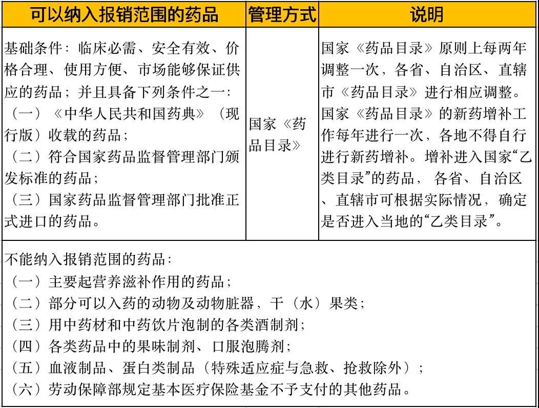
參保人可報銷的藥品範圍一覽表

△圖片來源:SCIE《二級社保管理師》培訓教材
03
醫保報銷比例
以北京為例:
門診費用

△圖片來源:SCIE《二級社保管理師》培訓教材
注意:北京門診起付線為1800元,年度內基本醫療最高支付限額為2萬。
住院費用

△圖片來源:SCIE《二級社保管理師》培訓教材
注意:北京住院起付線為1300元,年度內最高支付限額為40萬。
04
醫保報銷相關Q&A
“起付線”是醫療保險的起付標準,當看病花費可報銷部分費用累計達到一定金額後才予以報銷,此時的一定金額即“起付線”。
門診起付線為1800元,我們知道“起付線”以內的門診費用不在報銷範圍,隻能自付,當可報銷部分費用累計達到1800元後才予以報銷。
Q1:城鎮職工門診可報銷費用超過1800元時是如何報銷的呢?
A1:超過1800元以上的門診費用減去起付線(1800元)和不予報銷項目及個人全自付藥品和有自付藥品不予報銷部分,才按醫保報銷相應比例(本市社區報銷90%,其他定點70%)報銷。
Q2:住院報銷的標準與參保人員所住的醫院級別有關,如員工小張住的是三級醫院,花了2萬元,他報銷多少呢?
A2:首先去除1300元起付線,18700元是報銷的基數,三級醫院報銷比例為85%,那麼小張報銷為:(20000-1300)x 85%=15895元。
Q3:小張如果住的是二級醫院,花了2萬元,他報銷多少呢?
A3:首先去除1300元起付線,18700元是報銷的基數,二級醫院報銷比例為87%,那麼小張報銷為:(20000-1300)x 87%=16269元
Q4:小張如果住的是一級醫院,花了2萬元,他報銷多少呢?
A4:首先去除1300元起付線,18700元是報銷的基數,一級醫院報銷比例為90%,那麼小張報銷為:(20000-1300)x 90%=16830元
注:具體報銷還需按照(比如按照本文第二部分實情)實際情況計算確定,僅供參考。
如有侵權請聯係刪除




